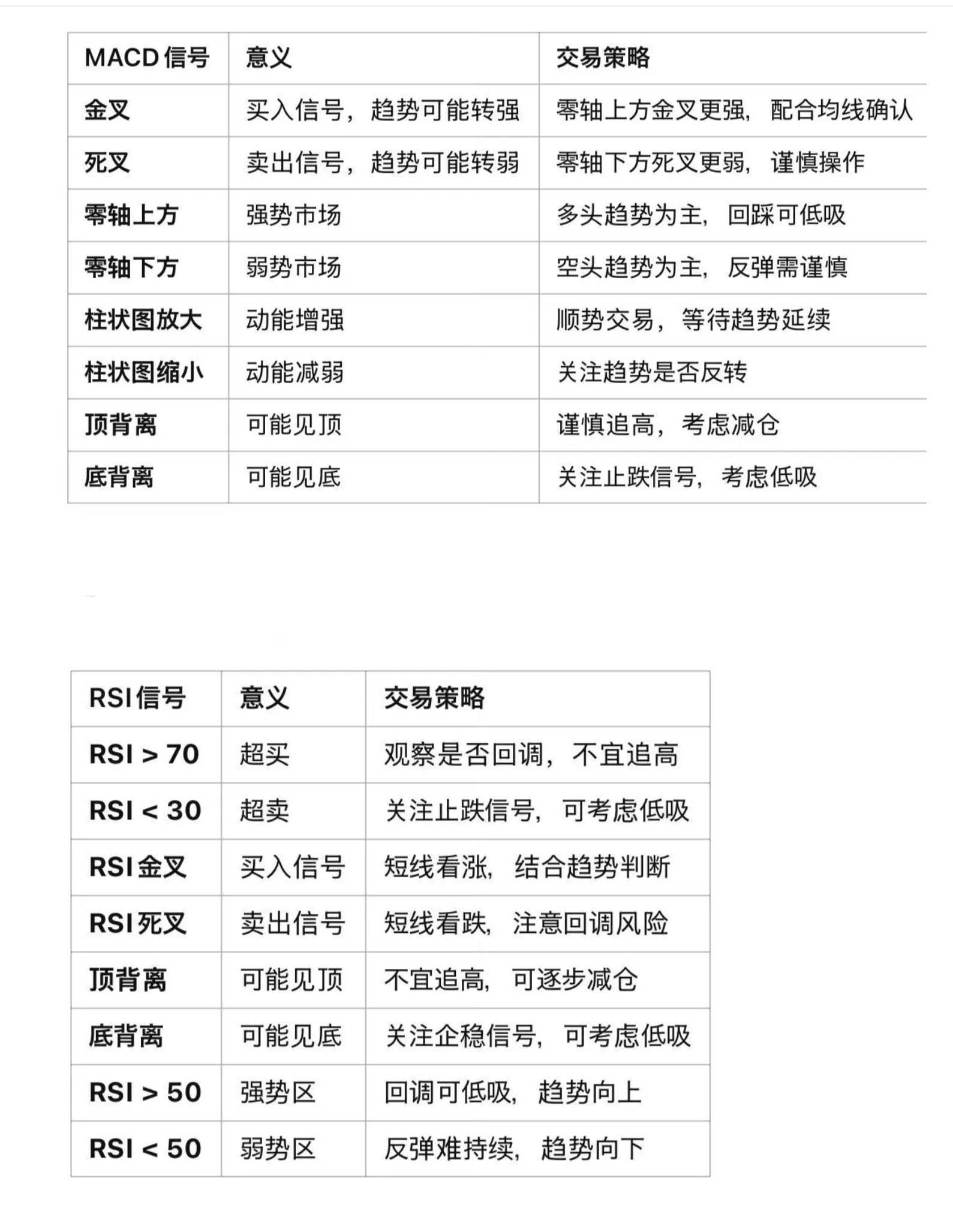
“MACD 和 RSI 技术指标意义和交易策略” 的相关文章
关于委比
委比是股市中用来衡量买卖盘力量对比的一个重要指标,反映了市场在某一时刻买方力量与卖方力量的相对强弱,常用于判断市场的短期趋势和多空力量的博弈情况。委比的市场含义委比 >0 → 买盘强于卖盘买单数量多于卖单,表明市场有更多的承接力量,可能推动股价上涨。委比越高,说明买方力量越强,可能有主力吸筹或...
量价时空
在炒股中,量、价、时、空是四个关键的分析维度,投资者通过它们来判断股票的走势和市场的强弱关系。它们分别代表市场的四个重要要素:量(成交量)成交量反映了市场的交易活跃度。量价配合是技术分析的核心,常见规律包括:关注点:成交量的变化与股价的配合情况,决定市场趋势的持续性和强度。放量上涨→股价有可能继续走...
短期均线(如 5 日、10 日)
反映短期走势,适合短线交易。上穿是短线买入信号,下穿是卖出信号。中期均线(如 20 日、30 日、60 日)显示中期趋势,适合波段操作。比短期更稳定,信号更可靠。长期均线(如 120 日、200 日)代表长期趋势。价格长期站上,市场偏强;跌破,市场偏弱。重要信号黄金交叉:短期均线向上穿越长期均线=买...
什么是 20 日线
20 日线,指的是过去 20 个交易日的股票平均收盘价格,属于中短期均线。它不像 5 日线那么短、波动那么大,也不像 60 日线那样“钝化”严重,因此在实战中被认为是机构控盘和趋势判断的重要参考线。为什么叫“机构生命线”?因为很多中短期的机构资金、游资、基金等会参考 20 日线来控制节奏:•股价稳稳...
什么是筹码结构
筹码结构就是看这只股票现在谁在拿货、拿在什么价位、是主力控盘还是散户多。就像看一盘棋,看看棋子怎么摆,谁在布阵。怎么看?✅ 筹码集中在一个价格附近说明主力进来了,控盘度高,这种股后面容易拉升。❌ 筹码很分散、到处都是说明大家在里面打架,没有人控盘,这种股容易震荡、没方向。筹码在高位、股价跌下来这是“...
涨幅和振幅
一、定义•涨幅:收盘价相对前一日收盘价的涨跌比例。•振幅:当日最高价与最低价的差额,相对前一日收盘价的比例,反映一天内价格波动的“区间”。二、振幅小于涨幅 —— 强势上涨信号含义:•说明股价基本是单边上涨,走势比较干净利落。•当天虽有波动,但整体往上涨,回调少、抛压轻。市场意义:•多头主导,买盘强劲...



