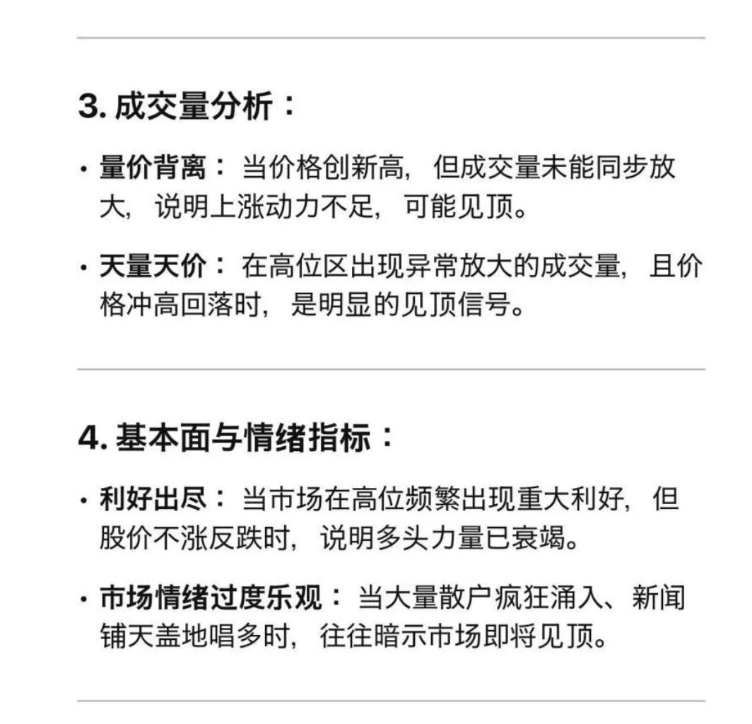
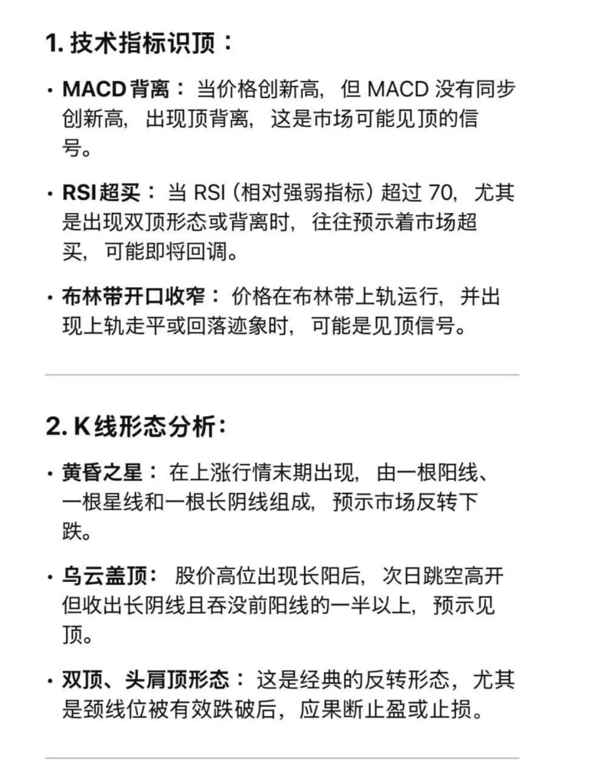
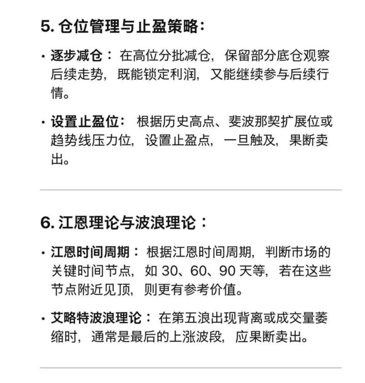
“如何逃顶的技巧” 的相关文章
低位起涨趋势股有可能获得更高的盈亏比
趋势股的特点:•价格运动方向明确,通常持续时间较长,波动幅度大。•这种特性可以给交易者更多的利润空间。止损设置:•趋势行情中通常止损点相对明确(比如支撑位或移动均线附近),所以风险可以更好地控制。盈利潜力:•趋势行情往往延续性较强,止盈目标可以设得远一些,从而大幅拉高盈亏比。...
支撑变压力
我们用“信达证券”做例:一、什么是“支撑变压力”?这是技术分析中一个经典的概念:当股价跌破某个支撑位后,这个原本支撑它的价位,反过来会变成股价反弹时的压力位。二、图中的例子分析:请看图中 15.68,图中缺口附近(之前 3/26 提示的支撑位)•之前股价在这个区间上方运行,一度多次在这里获得支撑(股...
什么是顶底拐点
•顶部拐点:股价从上涨趋势转为下跌趋势的转折点,常用于判断卖出时机。•底部拐点:股价从下跌趋势转为上涨趋势的转折点,常用于判断买入时机。经典技术工具判断法1. 趋势线与通道•上升趋势线被有效跌破 → 可能为顶部拐点。•下降趋势线被有效突破 → 可能为底部拐点。2. K 线组合•顶部信号:射击之星、黄...
平底结构
一、什么是“平底结构”?平底结构是指股价在一段时间内多次下探到相似的低点但未跌破该低点,形成一个水平支撑区域,这个区域就像是一个“平底”。它反映出市场在该价位有强支撑,空头打压无效,买盘积极承接。二、形态特征:1.多个低点处于相似价位(误差不大)2.每次回落都止步于相近的低点3.时间跨度通常为几天至...
空中加油
一、什么是“空中加油”?定义:“空中加油”指的是股价在一波强势上涨之后,并不深度回调,而是在高位横盘或窄幅震荡整固,随后再次突破上行的技术形态。形象地说:上涨途中 = 飞机高空飞行横盘整理 = 空中加油继续上涨 = 加油后加速前进二、技术分析视角1. 为什么不是顶部?•整理期间没有明显放量出货信号;...
回调与出货的本质区别
✅ 回调:是上涨过程中的“健康休息”,属于趋势中的自然节奏。就像人跑步会喘气,股票涨多了就需要调整洗盘、清浮筹、消化获利盘、修复技术指标,都是回调的目的。关键特征:•成交量缩量下跌(恐慌少,抛压小)•大跌之后有明显支撑位、反弹迅速•相关板块、指数没有系统性利空•主力资金没有大规模流出❌ 出货:是主力...





