“低位起涨趋势股有可能获得更高的盈亏比” 的相关文章
几种量价关系
1.量增价涨•意思:成交量放大,价格上涨。•解读:主力资金积极介入,买盘强劲,是一种良性的上涨信号,趋势可能延续。•通常出现在:上涨初期或突破关键阻力位时。2.量增价跌•意思:成交量放大,但价格下跌。•解读:抛压沉重,可能是主力出货的表现。短期内有下跌风险。•通常出现在:顶部区域或者利空消息后。3....
关于指数型基金 ETF 的定投微笑曲线
下面是一张网图,看到后刚好截图给小白科普一下定投的好处。适合上班族(当一个定期存款)如果你直接买在了最低点(比如咱之前的科创 50 的 950)那是可以直接满仓进的,可是如果你抓不到最低点,那就只能在相对底部开始逢低建仓,定期加仓,逐渐把仓位在低位加满。一直拿到趋势反转获利后出局。基金也忌讳满仓高位...
每天睡觉前看三遍能够帮助你实现财富自由
1.不要着急赚钱因为股票上涨的时间太少了,股票上涨的时间通常只有 10%到 20%,80%到 90%的时间它是不涨的,都是处在于下跌或者说横盘整理当中。大家有心的话可以自己去做一下统计看看是不是这样的一个规律多数时间要学会等待,学会持有。2.不要满仓,不要预测,忽视波动,小亏小赚,不要在意波动,涨多...
关于筹码峰的使用
一、什么是筹码峰?筹码峰就是在筹码分布图里,哪一个价格区域的成交量最多、筹码最密集,像一座“山”一样凸出来,这就是筹码峰。它代表了大多数人买入的成本位置,也可以理解为主力的建仓区或者散户的套牢区。二、怎么看筹码峰?1.看位置:当前股价在筹码峰上方还是下方?•如果在上方,说明大多数人是赚钱的,情绪稳定...
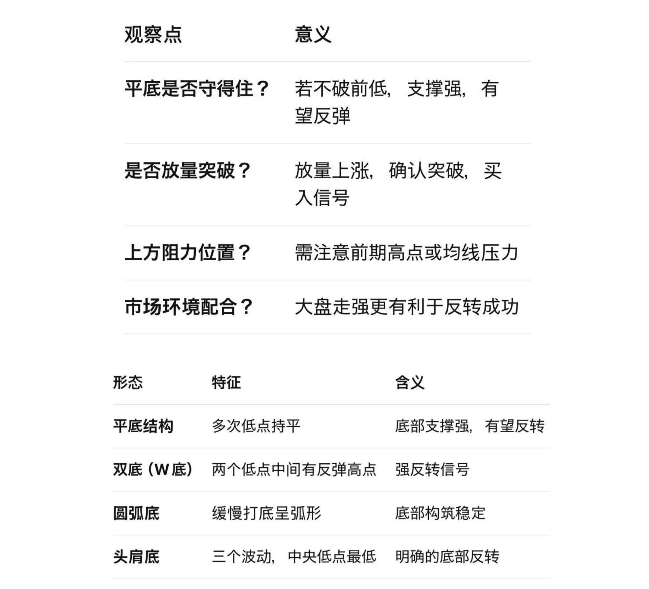
平底结构
一、什么是“平底结构”?平底结构是指股价在一段时间内多次下探到相似的低点但未跌破该低点,形成一个水平支撑区域,这个区域就像是一个“平底”。它反映出市场在该价位有强支撑,空头打压无效,买盘积极承接。二、形态特征:1.多个低点处于相似价位(误差不大)2.每次回落都止步于相近的低点3.时间跨度通常为几天至...



