“不要让你的投资变成黄粱一梦” 的相关文章
三周期选股法
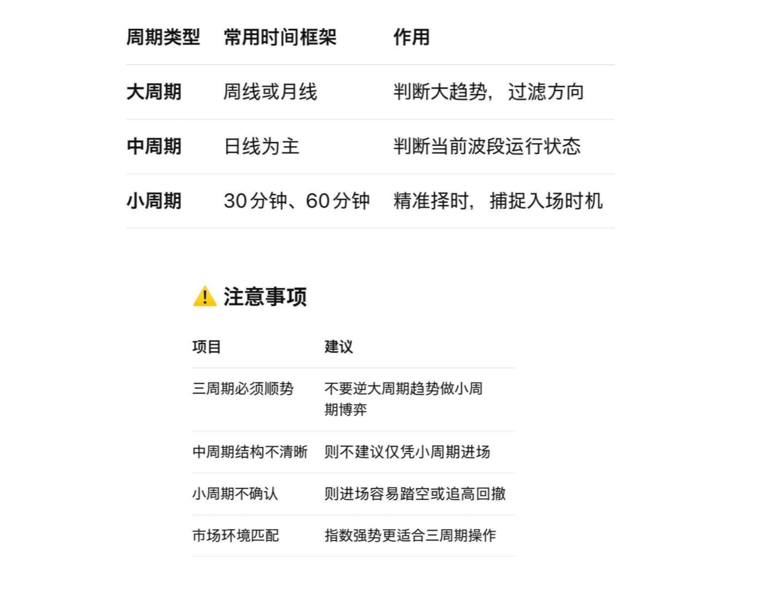
✅1.大周期看方向(是否值得参与)•判断股价处于长期上升趋势中;•回避熊市、平台震荡或下跌趋势中的票;•常用指标:月线均线多头排列、周线上升通道。示例:若月线MACD刚刚金叉,或周线站稳MA60,可视为“方向确认”。✅2.中周期看结构(是否处于低吸位置)•分析个股在日线层面处于哪一波动阶段(启动/调...
股票类型科普篇
牛市中各类股票的特点价值股牛市初期往往被低估资金吸纳,价格上涨稳健,但涨幅可能不如高成长股。典型代表:银行、保险。特点:抗风险能力强,波动小,收益稳。成长股牛市中期至后期表现突出,受到资金追捧,估值溢价高。典型代表:新能源、科技公司。特点:高弹性、高收益,但波动大,风险也大。白马股牛市全程表现稳健,...
市场运行的底层逻辑
存量资金与增量资金的博弈,是市场运行的底层逻辑。在市场中,存量资金代表着原有的参与者,他们大多在行情里反复博弈,主要通过调仓换股、短线进出等方式推动市场波动。而增量资金则是市场的新鲜血液,它们往往带着新的信心、新的预期和更大的热情入场,为行情带来新的推动力。市场的涨跌,其实就是这两股力量的动态平衡与...


